PROJECTS

Management of Regenerative Braking and Onboard Appliances in EV

The ever-increasing challenge of the climate crisis encourages electric vehicle...

Relay Based Automatic Voltage Stabilizer

ith the increasing power demand, it has become one of the biggest challenges to provide a stable and uninterrupted voltage supply to the consumers under various load ...

DIALux LIghting Design

The lighting has been designed for a home in DIALux Evo. Different design factors has been considered...

Data Acquisition using GSM 900

The temperature and humidity data from the DHT22 sensor. The temperature and humidity value acquired from the DHT22 sensor is sent to the Thingspeak...

Load Flow Analysis of the Power Grid of Province 1, Nepal

The power grid model was created, the model created was of 132KV, 220KV and 400KV networks. ETAP was used as software to create a power grid for the Province assigned...

Digital Circuit Design of Street Light

The on/off design here is the modification of the analog on/off control system design with the integration of digital logic components like flip-flop...

LPG Leakage Detection and Exhaust

One of the most common types of energy source used in domestic is liquefied gas. Liquid Petroleum Gas (LPG) is a highly inflammable gas. Though the safety issues...

System Design using 8086 microprocessor

The project is directed to design an autonomous system for controlling the light using 8086 microprocessor interfacing with Intel 8255 PPI and ADC 0804...

Data Acquisition using MATLAB

Data Acquisition is the process involving the collection of information measuring the real-world physical conditions understanding the electrical ...

DTMF based Home Automation

The project aims to control different electrical appliances of the house using smartphone...

Temperature Control Fan

The purpose of the project is to check and display the temperature and humidity in real-time and to trigger the fan automatically at certain temperatures...

Analog Circuit Design of Street Light

The analog design presents the schematic layout of an automatic light system. ...

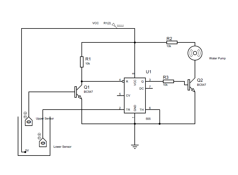
Automatic Water Pump using Timer 555

This project named Automatic Water-Pump System involves the...

Case Study

Nuwakot Solar Power Plant: Design and Production

Nuwakot Solar Power Station (NSPS) is one of the first large scale solar power projects and is considered to be one of the inducers of alternative energy generation in the context of Nepal. After completion, an approximate of 25 MW power from seven project sites is expected to be supplemented to the national grid...(See more)

Lighting Intervention at Basantapur Durbar Square

In this case study fieldwork, lighting measurements and observations were conducted at Basantapur Durbar Square, a World Heritage Site in Nepal, to evaluate the lighting conditions and their impact on the site’s architectural and cultural heritage.